5U MFOS Synth Modules

With thanks to our friends at MFOS & Synthcube, these wonderful analog synth projects are once again available from the UK. For many years, Soundtronics supplied the PCBs, kits, panels and technical support to customers across Europe and beyond. Now trading as Sonic Synths, the PCBs are manufactured by us under licence to the original PCB designs.

Over time, we will add kits of parts, components and panels based on demand. If you can't find on our website what you need for your MFOS project, contact us and we will endeavour to assist.

Some projects may also be suitable for Eurorack applications largely depending on PCB size as the supply voltages are also +/-12V except for a few battery powered Lo-Fi noises boxes.

If you want to use these modules on +/-15V, check out the MFOS website for guidance, where possible, it may require component value changes.

Soundtronics (Sonic Synths) MFOS Projects are authorized by Music From Outer Space

95 products

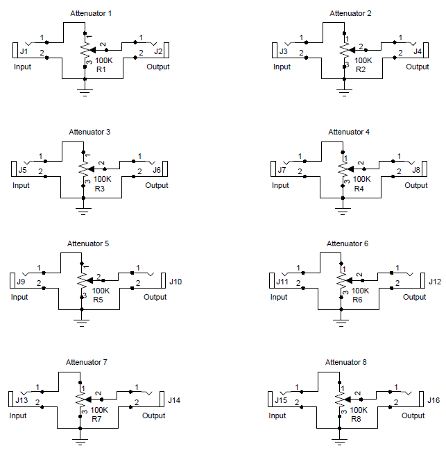
  • MFOS Octal Attenuator DIY Electronics Parts Kit

    MFOS Octal Attenuator DIY Electronics Parts Kit

    Have the right skills, tools and test gear to build your own synth, then our kits of parts may be just what you need. As a minimum, you will need to be able to identify electronic components, recognise when they need to be correctly orientated, to be able to use a small soldering iron and finally have access to test equipment. Some modules do not require the use of test equipment but any requirement will be in the 'Setting and Trimming' notes. This kit include all required electronics components as well as pots & switches as detailed in the PDF guide below. The PCB, jack sockets and knobs are not included but available elsewhere on the Sonic Synths website. If you purchase the PCB and components through us, then we will also support you with technical assistance just in case you get into any build difficulties. We only source quality components and we even include the more expensive turned pin IC sockets as we feel the product justifies the extra cost both for reliability and serviceability.  Download the user guide and kit contents PDF

    £6.12

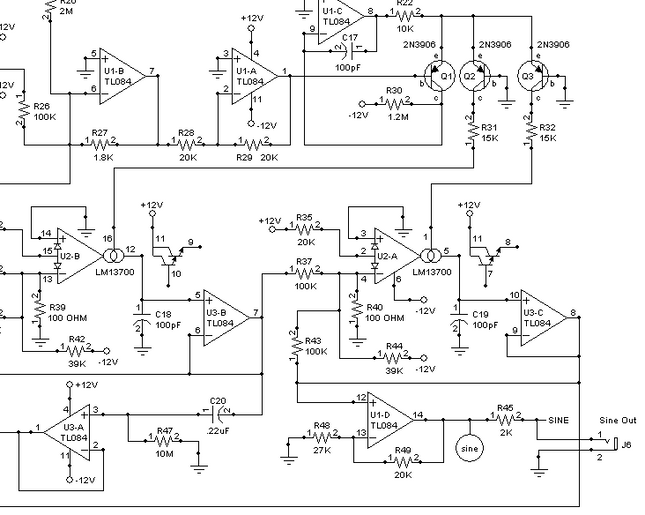
  • MFOS 8-Stage Phase Shifter Synth Module DIY Electronics Parts Kit

    MFOS 8-Stage Phase Shifter Synth Module DIY Electronics Parts Kit

    Have the right skills, tools and test gear to build your own synth, then our kits of parts may be just what you need. As a minimum, you will need to be able to identify electronic components, recognise when they need to be correctly orientated, to be able to use a small soldering iron and finally have access to test equipment. Some modules do not require the use of test equipment but any requirement will be in the 'Setting and Trimming' notes. This kit include all required electronics components as well as pots & switches as detailed in the PDF guide below. The PCB, jack sockets and knobs are not included but available elsewhere on the Sonic Synths website. If you purchase the PCB and components through us, then we will also support you with technical assistance just in case you get into any build difficulties. We only source quality components and we even include the more expensive turned pin IC sockets as we feel the product justifies the extra cost both for reliability and serviceability.  Download the user guide and kit contents PDF

    £35.90

  • MFOS Ring Modulator Synth Module DIY Electronics Parts Kit

    MFOS Ring Modulator Synth Module DIY Electronics Parts Kit

    Have the right skills, tools and test gear to build your own synth, then our kits of parts may be just what you need. As a minimum, you will need to be able to identify electronic components, recognise when they need to be correctly orientated, to be able to use a small soldering iron and finally have access to test equipment. Some modules do not require the use of test equipment but any requirement will be in the 'Setting and Trimming' notes. This kit include all required electronics components as well as pots & switches as detailed in the PDF guide below. The PCB, jack sockets and knobs are not included but available elsewhere on the Sonic Synths website. If you purchase the PCB and components through us, then we will also support you with technical assistance just in case you get into any build difficulties. We only source quality components and we even include the more expensive turned pin IC sockets as we feel the product justifies the extra cost both for reliability and serviceability.  Download the user guide and kit contents PDF

    £49.46

  • MFOS Wave Freaker Synth Module DIY Electronics Parts Kit

    MFOS Wave Freaker Synth Module DIY Electronics Parts Kit

    Have the right skills, tools and test gear to build your own synth, then our kits of parts may be just what you need. As a minimum, you will need to be able to identify electronic components, recognise when they need to be correctly orientated, to be able to use a small soldering iron and finally have access to test equipment. Some modules do not require the use of test equipment but any requirement will be in the 'Setting and Trimming' notes. This kit include all required electronics components as well as pots & switches as detailed in the PDF guide below. The PCB, jack sockets and knobs are not included but available elsewhere on the Sonic Synths website. If you purchase the PCB and components through us, then we will also support you with technical assistance just in case you get into any build difficulties. We only source quality components and we even include the more expensive turned pin IC sockets as we feel the product justifies the extra cost both for reliability and serviceability.  Download the user guide and kit contents PDF

    £34.37

  • MFOS VC Echo Synth Module DIY Electronics Parts Kit

    MFOS VC Echo Synth Module DIY Electronics Parts Kit

    Have the right skills, tools and test gear to build your own synth, then our kits of parts may be just what you need. As a minimum, you will need to be able to identify electronic components, recognise when they need to be correctly orientated, to be able to use a small soldering iron and finally have access to test equipment. Some modules do not require the use of test equipment but any requirement will be in the 'Setting and Trimming' notes. This kit include all required electronics components as well as pots & switches as detailed in the PDF guide below. The PCB, jack sockets and knobs are not included but available elsewhere on the Sonic Synths website. If you purchase the PCB and components through us, then we will also support you with technical assistance just in case you get into any build difficulties. We only source quality components and we even include the more expensive turned pin IC sockets as we feel the product justifies the extra cost both for reliability and serviceability.  Download the user guide and kit contents PDF

    £25.19

  • MFOS Wave Former Synth Module DIY Electronics Part Kit

    MFOS Wave Former Synth Module DIY Electronics Part Kit

    Have the right skills, tools and test gear to build your own synth, then our kits of parts may be just what you need. As a minimum, you will need to be able to identify electronic components, recognise when they need to be correctly orientated, to be able to use a small soldering iron and finally have access to test equipment. Some modules do not require the use of test equipment but any requirement will be in the 'Setting and Trimming' notes. This kit include all required electronics components as well as pots & switches as detailed in the PDF guide below. The PCB, jack sockets and knobs are not included but available elsewhere on the Sonic Synths website. If you purchase the PCB and components through us, then we will also support you with technical assistance just in case you get into any build difficulties. We only source quality components and we even include the more expensive turned pin IC sockets as we feel the product justifies the extra cost both for reliability and serviceability.  Download the user guide and kit contents PDF

    £44.13

  • MFOS VC Reverb DIY Electronics Parts Kit

    MFOS VC Reverb DIY Electronics Parts Kit

    Have the right skills, tools and test gear to build your own synth, then our kits of parts may be just what you need. As a minimum, you will need to be able to identify electronic components, recognise when they need to be correctly orientated, to be able to use a small soldering iron and finally have access to test equipment. Some modules do not require the use of test equipment but any requirement will be in the 'Setting and Trimming' notes. This kit include all required electronics components as well as pots & switches as detailed in the PDF guide below. The PCB, jack sockets and knobs are not included but available elsewhere on the Sonic Synths website. If you purchase the PCB and components through us, then we will also support you with technical assistance just in case you get into any build difficulties. We only source quality components and we even include the more expensive turned pin IC sockets as we feel the product justifies the extra cost both for reliability and serviceability.  Download the user guide and kit contents PDF

    £24.86

  • MFOS Echo Rockit Sound Producer Processor DIY Electronics Parts Kit

    MFOS Echo Rockit Sound Producer Processor DIY Electronics Parts Kit

    Have the right skills, tools and test gear to build your own synth, then our kits of parts may be just what you need. As a minimum, you will need to be able to identify electronic components, recognise when they need to be correctly orientated, to be able to use a small soldering iron and finally have access to test equipment. Some modules do not require the use of test equipment but any requirement will be in the 'Setting and Trimming' notes. This kit include all required electronics components as well as pots & switches, knobs, jack sockets, battery holder and even plenty of coloured wire all as detailed in the PDF guide below. The PCB is not included but available elsewhere on the Sonic Synths website. If you purchase the PCB and components through us, then we will also support you with technical assistance just in case you get into any build difficulties. We only source quality components and we even include the more expensive turned pin IC sockets as we feel the product justifies the extra cost both for reliability and serviceability.  Download the user guide and kit contents PDF

    £42.03

  • MFOS Noise Toaster Lo-Fi Noise Box DIY Electronics Parts Kit

    MFOS Noise Toaster Lo-Fi Noise Box DIY Electronics Parts Kit

    Have the right skills, tools and test gear to build your own synth, then our kits of parts may be just what you need. As a minimum, you will need to be able to identify electronic components, recognise when they need to be correctly orientated, to be able to use a small soldering iron and finally have access to test equipment. Some modules do not require the use of test equipment but any requirement will be in the 'Setting and Trimming' notes. The Noise Toaster is our most popular kit, check out Amazon for the accompanying book titled: Make €“ Analog Synthesizers: Make Electronic Sounds the Synth-DIY Way This kit includes all required electronics components as well as pots, switches, speaker, battery holder, knobs, jack socket and even plenty of coloured wire all as detailed in the PDF guide below. The PCB is not included but available elsewhere on the Sonic Synths website. If you purchase the PCB and components through us, then we will also support you with technical assistance just in case you get into any build difficulties. We only source quality components and we even include the more expensive turned pin IC sockets as we feel the product justifies the extra cost both for reliability and serviceability.  Download the user guide and kit contents PDF

    £52.38

  • MFOS Weird Sound Generator WSG DIY Electronics Parts Kit

    MFOS Weird Sound Generator WSG DIY Electronics Parts Kit

    Have the right skills, tools and test gear to build your own synth, then our kits of parts may be just what you need. As a minimum, you will need to be able to identify electronic components, recognise when they need to be correctly orientated, to be able to use a small soldering iron and finally have access to test equipment. Some modules do not require the use of test equipment but any requirement will be in the 'Setting and Trimming' notes. This kit includes all required electronics components as well as pots, switches, battery holder, knobs, jack socket and even plenty of coloured wire all as detailed in the PDF guide below.. The PCB is not included but available elsewhere on the Sonic Synths website. If you purchase the PCB and components through us, then we will also support you with technical assistance just in case you get into any build difficulties. We only source quality components and we even include the more expensive turned pin IC sockets as we feel the product justifies the extra cost both for reliability and serviceability.  Download the user guide and kit contents PDF

    £28.06

  • MFOS Alien Screamer DIY Electronics Parts Kit

    MFOS Alien Screamer DIY Electronics Parts Kit

    Have the right skills, tools and test gear to build your own synth, then our kits of parts may be just what you need. As a minimum, you will need to be able to identify electronic components, recognise when they need to be correctly orientated, to be able to use a small soldering iron and finally have access to test equipment. Some modules do not require the use of test equipment but any requirement will be in the 'Setting and Trimming' notes. This kit includes all required electronics components as well as pots, switches, speaker, battery holder, knobs, jack socket and even plenty of coloured wire all as detailed in the PDF guide below. The PCB is not included but available elsewhere on the Sonic Synths website. If you purchase the PCB and components through us, then we will also support you with technical assistance just in case you get into any build difficulties. We only source quality components and we even include the more expensive turned pin IC sockets as we feel the product justifies the extra cost both for reliability and serviceability.  Download the user guide and kit contents PDF

    £29.50

  • MFOS Sound Lab Ultimate DIY Electronics Parts Kit

    MFOS Sound Lab Ultimate DIY Electronics Parts Kit

    Have the right skills, tools and test gear to build your own synth, then our kits of parts may be just what you need. As a minimum, you will need to be able to identify electronic components, recognise when they need to be correctly orientated, to be able to use a small soldering iron and finally have access to test equipment. Some modules do not require the use of test equipment but any requirement will be in the 'Setting and Trimming' notes. This kit include all required electronics components as well as pots, switches, banana sockets and knobs as detailed in the PDF guide below. The PCB & jack sockets are not included but available elsewhere on the Sonic Synths website. If you purchase the PCB and components through us, then we will also support you with technical assistance just in case you get into any build difficulties. We only source quality components and we even include the more expensive turned pin IC sockets as we feel the product justifies the extra cost both for reliability and serviceability.  Download the user guide and kit contents PDF

    £137.00

  • MFOS Sound Lab Ultimate Expander DIY Electronics Parts Kit

    MFOS Sound Lab Ultimate Expander DIY Electronics Parts Kit

    Have the right skills, tools and test gear to build your own synth, then our kits of parts may be just what you need. As a minimum, you will need to be able to identify electronic components, recognise when they need to be correctly orientated, to be able to use a small soldering iron and finally have access to test equipment. Some modules do not require the use of test equipment but any requirement will be in the 'Setting and Trimming' notes. This kit include all required electronics components as well as pots, switches, banana sockets and knobs as detailed in the PDF guide below. The PCB & jack sockets are not included but available elsewhere on the Sonic Synths website. If you purchase the PCB and components through us, then we will also support you with technical assistance just in case you get into any build difficulties. We only source quality components and we even include the more expensive turned pin IC sockets as we feel the product justifies the extra cost both for reliability and serviceability.  Download the user guide and kit contents PDF

    £98.98

  • MFOS Sound Lab Mini Synth DIY Electronics Parts Kit

    MFOS Sound Lab Mini Synth DIY Electronics Parts Kit

    Have the right skills, tools and test gear to build your own synth, then our kits of parts may be just what you need. As a minimum, you will need to be able to identify electronic components, recognise when they need to be correctly orientated, to be able to use a small soldering iron and finally have access to test equipment. Some modules do not require the use of test equipment but any requirement will be in the 'Setting and Trimming' notes. This kit include all required electronics components as well as pots, switches and knobs as detailed in the PDF guide below. The PCB & jack sockets are not included but available elsewhere on the Sonic Synths website. If you purchase the PCB and components through us, then we will also support you with technical assistance just in case you get into any build difficulties. We only source quality components and we even include the more expensive turned pin IC sockets as we feel the product justifies the extra cost both for reliability and serviceability.  Download the user guide and kit contents PDF

    £67.91

  • MFOS Synth DIY Experimental Board DIY Electronics Parts Kit

    MFOS Synth DIY Experimental Board DIY Electronics Parts Kit

    Have the right skills, tools and test gear to build your own synth, then our kits of parts may be just what you need. As a minimum, you will need to be able to identify electronic components, recognise when they need to be correctly orientated, to be able to use a small soldering iron and finally have access to test equipment. Some modules do not require the use of test equipment but any requirement will be in the 'Setting and Trimming' notes. This kit include all required electronics components as well as pots, switches, banana sockets & knobs as detailed in the PDF guide below. The PCB & jack sockets are not included but available elsewhere on the Sonic Synths website. If you purchase the PCB and components through us, then we will also support you with technical assistance just in case you get into any build difficulties. We only source quality components and we even include the more expensive turned pin IC sockets as we feel the product justifies the extra cost both for reliability and serviceability.  Download the user guide and kit contents PDF

    £90.45

  • MFOS Sound Lab Mini Synth MKII DIY Electronics Parts Kit

    MFOS Sound Lab Mini Synth MKII DIY Electronics Parts Kit

    Have the right skills, tools and test gear to build your own synth, then our kits of parts may be just what you need. As a minimum, you will need to be able to identify electronic components, recognise when they need to be correctly orientated, to be able to use a small soldering iron and finally have access to test equipment. Some modules do not require the use of test equipment but any requirement will be in the 'Setting and Trimming' notes. This kit include all required electronics components as well as pots, switches, banana sockets & knobs as detailed in the PDF guide below. The PCB & jack sockets are not included but available elsewhere on the Sonic Synths website. If you purchase the PCB and components through us, then we will also support you with technical assistance just in case you get into any build difficulties. We only source quality components and we even include the more expensive turned pin IC sockets as we feel the product justifies the extra cost both for reliability and serviceability.  Download the user guide and kit contents PDF

    £143.63

  • MFOS Sound Lab Mini Synth Plus DIY Electronics Parts Kit

    MFOS Sound Lab Mini Synth Plus DIY Electronics Parts Kit

    Have the right skills, tools and test gear to build your own synth, then our kits of parts may be just what you need. As a minimum, you will need to be able to identify electronic components, recognise when they need to be correctly orientated, to be able to use a small soldering iron and finally have access to test equipment. Some modules do not require the use of test equipment but any requirement will be in the 'Setting and Trimming' notes. This kit include all required electronics components as well as pots, switches & knobs as detailed in the PDF guide below. The PCB & jack sockets are not included but available elsewhere on the Sonic Synths website. If you purchase the PCB and components through us, then we will also support you with technical assistance just in case you get into any build difficulties. We only source quality components and we even include the more expensive turned pin IC sockets as we feel the product justifies the extra cost both for reliability and serviceability.  Download the user guide and kit contents PDF

    £82.80

  • MFOS Adjustable Bipolar Power Supply Synth Module DIY Electronics Parts Kit

    MFOS Adjustable Bipolar Power Supply Synth Module DIY Electronics Parts Kit

    Have the right skills, tools and test gear to build your own synth, then our kits of parts may be just what you need. As a minimum, you will need to be able to identify electronic components, recognise when they need to be correctly orientated, to be able to use a small soldering iron and finally have access to test equipment. Some modules do not require the use of test equipment but any requirement will be in the 'Setting and Trimming' notes. This kit include all required electronics as detailed in the PDF guide below. The PCB, transformer etc are not included. If you purchase the PCB and components through us, then we will also support you with technical assistance just in case you get into any build difficulties. We only source quality components and we even include the more expensive turned pin IC sockets as we feel the product justifies the extra cost both for reliability and serviceability.  Download the user guide and kit contents PDF

    £23.10

  • MFOS Wall Wart Power Supply for Synth, Electronics Parts Kit

    MFOS Wall Wart Power Supply for Synth, Electronics Parts Kit

    Have the right skills, tools and test gear to build your own synth, then our kits of parts may be just what you need. As a minimum, you will need to be able to identify electronic components, recognise when they need to be correctly orientated, to be able to use a small soldering iron and finally have access to test equipment. Some modules do not require the use of test equipment but any requirement will be in the 'Setting and Trimming' notes. This kit include all required electronics components as detailed in the PDF guide below. The PCB, transformer etc are not included. If you purchase the PCB and components through us, then we will also support you with technical assistance just in case you get into any build difficulties. We only source quality components and we even include the more expensive turned pin IC sockets as we feel the product justifies the extra cost both for reliability and serviceability.  Use only with a 12vac power supply such as  12Vac 600mA UK Power Supply Wall Wart 12Vac 500mA EU Power Supply Wall Wart Download the user guide and kit contents PDF

    £12.08

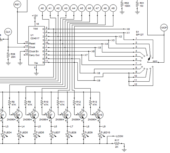
  • MFOS 16-Step Analogue Sequencer Synth Module DIY Electronics Parts Kit

    MFOS 16-Step Analogue Sequencer Synth Module DIY Electronics Parts Kit

    Have the right skills, tools and test gear to build your own synth, then our kits of parts may be just what you need. As a minimum, you will need to be able to identify electronic components, recognise when they need to be correctly orientated, to be able to use a small soldering iron and finally have access to test equipment. Some modules do not require the use of test equipment but any requirement will be in the 'Setting and Trimming' notes. This kit include all required electronics components as well as pots & switches as detailed in the PDF guide below. The PCB, jack sockets and knobs are not included but available elsewhere on the Sonic Synths website. If you purchase the PCB and components through us, then we will also support you with technical assistance just in case you get into any build difficulties. We only source quality components and we even include the more expensive turned pin IC sockets as we feel the product justifies the extra cost both for reliability and serviceability.  Download the user guide and kit contents PDF

    £90.34

  • MFOS 16-Step Quantized Vari-Clock Analogue Sequencer DIY Electronics Parts Kit

    MFOS 16-Step Quantized Vari-Clock Analogue Sequencer DIY Electronics Parts Kit

    Have the right skills, tools and test gear to build your own synth, then our kits of parts may be just what you need. As a minimum, you will need to be able to identify electronic components, recognise when they need to be correctly orientated, to be able to use a small soldering iron and finally have access to test equipment. Some modules do not require the use of test equipment but any requirement will be in the 'Setting and Trimming' notes. This kit include all required electronics components as well as pots & switches as detailed in the PDF guide below. The PCB, jack sockets and knobs are not included but available elsewhere on the Sonic Synths website. If you purchase the PCB and components through us, then we will also support you with technical assistance just in case you get into any build difficulties. We only source quality components and we even include the more expensive turned pin IC sockets as we feel the product justifies the extra cost both for reliability and serviceability.  Download the user guide and kit contents PDF

    £128.78

  • MFOS 10-Step Analogue Sequencer DIY Electronics Parts Kit

    MFOS 10-Step Analogue Sequencer DIY Electronics Parts Kit

    Have the right skills, tools and test gear to build your own synth, then our kits of parts may be just what you need. As a minimum, you will need to be able to identify electronic components, recognise when they need to be correctly orientated, to be able to use a small soldering iron and finally have access to test equipment. Some modules do not require the use of test equipment but any requirement will be in the 'Setting and Trimming' notes. This kit include all required electronics components as well as pots & switches as detailed in the PDF guide below. The PCB, jack sockets and knobs are not included but available elsewhere on the Sonic Synths website. If you purchase the PCB and components through us, then we will also support you with technical assistance just in case you get into any build difficulties. We only source quality components and we even include the more expensive turned pin IC sockets as we feel the product justifies the extra cost both for reliability and serviceability.  Download the user guide and kit contents PDF

    £47.34

  • MFOS 1V Calibrator Electronics Parts Kit

    MFOS 1V Calibrator Electronics Parts Kit

    Have the right skills, tools and test gear to build your own synth, then our kits of parts may be just what you need. As a minimum, you will need to be able to identify electronic components, recognise when they need to be correctly orientated, to be able to use a small soldering iron and finally have access to test equipment. Some modules do not require the use of test equipment but any requirement will be in the 'Setting and Trimming' notes. This kit include all required electronics as detailed in the PDF guide below. The PCB and knob are not included. If you purchase the PCB and components through us, then we will also support you with technical assistance just in case you get into any build difficulties. We only source quality components and we even include the more expensive turned pin IC sockets as we feel the product justifies the extra cost both for reliability and serviceability.  Download the user guide and kit contents PDF

    £15.33

© 2026 Sonic Synths

    • American Express
    • Apple Pay
    • Diners Club
    • Discover
    • Google Pay
    • Klarna
    • Maestro
    • Mastercard
    • PayPal
    • Shop Pay
    • Union Pay
    • Visa

    Login

    Forgot your password?

    Don't have an account yet?
    Create account